Frage Rundum-Projektion mittels »Schrumpfen/Umhüllen«?
#1
Question 
Moin zusammen!

Ich möchte eine in Blender erzeugte Getränkedose »bedrucken«. Eine Bilddatei dafür liegt vor, deren Höhe der Dosehöhe und deren Breite dem Dosenumfang entsprechen.

Es gelingt mir mittels »Schrumpfen/Umhüllen« (Shrink/wrap) leider nicht, eine umlaufende Rundum-Projektion des Bildes auf dem Dosenkörper zu erzeugen :-(

Wie muss ich dazu vorgehen?

Danke sehr!
Zitieren
#2
Hey,
zu einem ähnlichen Thema habe ich mal ein Video gemacht. Schau mal ob dir das hilft. Der einzige Unterschied ist, dass dein Körper rund ist, wenn der Zylinder unwrapped ist, ist der abgewickelte Zylinder aber auch ein Rechteck. 
Entdecke die Welt der digitalen Kreationen auf Chaoswolf.de oder Instagram.
Zitieren
#3
Danke dir!

Bei mir sind der Körper und die Grafik halt viel komplexer als in deinem Beispiel, und ich bin nicht annähernd Blender-fit genug um zu begreifen, welche Änderungen das gegenüber deiner Vorgehensweise zur Folge haben muss.

Hab’s jetzt gerade mal mühevoll geschafft, die betreffenden Flächen auf meiner Dose zu auszuwählen … Emoji_u1fae3


Angehängte Dateien Thumbnail(s)
   
Zitieren
#4
Das sind sehr viele Polygone für so wenig Struktur. Wenn du im Objekt Mode bist kannst du mit rechte Maustaste "Shade Smooth" diese Rundungen auch mit weniger Mesh hinbekommen.
Aber das nur am Rande.
Okay du hast die entsprechende Fläche jetzt selektiert. Nun gehst du wie im Video vor. Du gehst in den Material Tab, legst ein neues Material an und mit Assign weist du dieses zu. Der Rest ist wie im Video beschrieben.
Entdecke die Welt der digitalen Kreationen auf Chaoswolf.de oder Instagram.
Zitieren
#5
Die Shading-Verknüpfung habe ich hergestellt, im UV-Editing-Fenster komme ich dann aber nicht weiter: Entweder ist mein Bild dort nicht zu sehen, oder ich blicke unten auf seine »Kante« Überlegend


Angehängte Dateien Thumbnail(s)
   
Zitieren
#6
Befindest du dich vielleicht im falschen Viewport Shader? (Ist auf dem Screenshot nicht zu sehen) Stelle sicher, dass Material Preview oder Render Preview eingeschaltet sind.
   
Entdecke die Welt der digitalen Kreationen auf Chaoswolf.de oder Instagram.
Zitieren
#7
Danke nochmals, aber ich komme so nicht weiter.

Ich werde es heute Abend mal mit einfachen Elementen (wie in deinem Video) versuchen, um dann hoffentlich zumindest das grundlegende Prinzip begreifen zu können.
Zitieren
#8
Ja das macht wahrscheinlich Sinn. Möchtest du denn in Blender nur dieses eine Projekt umsetzen, oder es generell lernen?
Entdecke die Welt der digitalen Kreationen auf Chaoswolf.de oder Instagram.
Zitieren
#9
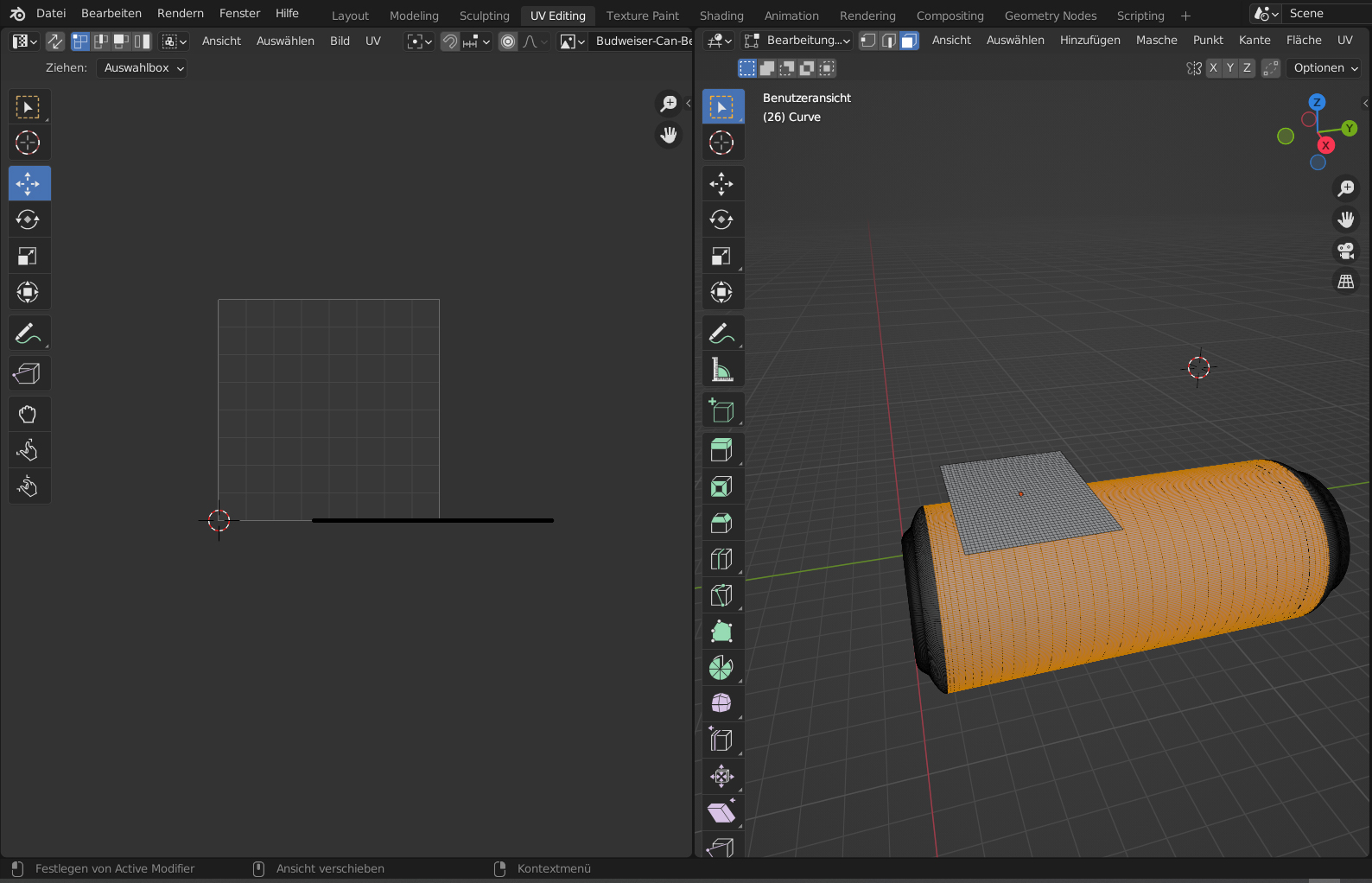
So ... Mit einer grob unterteilten Dose und einem »Testbild« bin ich nun tatsächlich viel weiter gekommen.

Was mich an diesem Punkt wundert: Warum werden die 8 ausgewählten Dosen-Flächen im UV-Editor in anderer Anordnung und auch in unterschiedlichen Größen dargestellt?


Zu deiner Frage:
Ich habe Blender bisher nur als OBJ-Lieferant für mein Arbeiten mit Adobe Dimension missbraucht. Da kam ich aber mit dem »Dosenbedrucken« erst recht nicht weiter. Also versuche ich jetzt, das mit Blender hinzubekommen Emoji_u1f60e


Angehängte Dateien Thumbnail(s)
   
Zitieren
#10
Das liegt daran, dass deine UV Map über das Bild verteilt ist und nicht zusammenhängt.

Versuch mal folgendes:
   
Danach müsste deine UV Map so ähnlich aussehen (abgesehen vom Deckel und dem Boden)
   

Übrigens, wenn du den Knopf auf dem folgenden Screenshot klickst siehst du wo sich dein Vertex, Edge oder Face auf der UV Map befindet, wenn du es im Viewport anklickst.
   
Entdecke die Welt der digitalen Kreationen auf Chaoswolf.de oder Instagram.
Zitieren
#11
muss grad noch n paar sachen erledigen aber das ganze thema ist cool für n informatives tutorial, evtl spreche ich da mal was ein, das ist sicher auch für andere nützlich....
Zitieren
#12
Das sieht bei mir dann eher floral aus Freudig Lächeln

Ich mache da offenbar noch einen Denkfehler, mindestens Traurig


Angehängte Dateien Thumbnail(s)
   
Zitieren
#13
Ich mache Fortschritte!

Was ich aber irgendwie überhaupt nicht begreife: Warum wird das Bild auch auf solche Bereiche des Körpers projiziert, die gar nicht per Edges-Selektion und Seam-Mark ausgewählt worden sind? Überlegend
Zitieren
#14
(06.05.2024, 08:53 PM)No twist schrieb: Warum wird das Bild auch auf solche Bereiche des Körpers projiziert, die gar nicht per Edges-Selektion und Seam-Mark ausgewählt worden sind? Überlegend

Das Problem taucht übrigens auch in deinem Video auf, @Chaoswolf . Was tust du, wenn du nur auf den beiden ausgewählten Flächen des Quaders irgendein Bild sehen willst, auf allen anderen aber keines?


Angehängte Dateien Thumbnail(s)
   
Zitieren
#15
(06.05.2024, 10:30 PM)No twist schrieb:
(06.05.2024, 08:53 PM)No twist schrieb: Warum wird das Bild auch auf solche Bereiche des Körpers projiziert, die gar nicht per Edges-Selektion und Seam-Mark ausgewählt worden sind? Überlegend

Das Problem taucht übrigens auch in deinem Video auf, @Chaoswolf . Was tust du, wenn du nur auf den beiden ausgewählten Flächen des Quaders irgendein Bild sehen willst, auf allen anderen aber keines?

Die Seams markieren lediglich die Stellen an denen getrennt wird. Stell dir vor du willst deine Dose flach auf den Boden abwickeln. Dann brauchst du drei Schnitte. Zwei oben und unten um den Deckel und den Boden abzutrennen und einen Längs um die Dose flach zu drücken. Ich weise den Flächen einfach ein anderes Material zu, welches dann keine Textur hat, oder eben eine für Alumminium.

   
Entdecke die Welt der digitalen Kreationen auf Chaoswolf.de oder Instagram.
Zitieren


Gehe zu:


Benutzer, die gerade dieses Thema anschauen: 2 Gast/Gäste