20.08.2024, 02:05 PM
Hallo, zusammen!
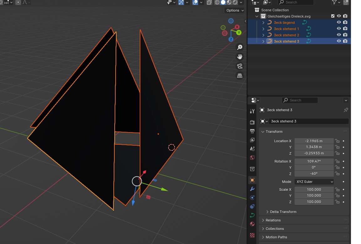
Ich möchte etwas bauen, was man wohl einen Tetraeder nennt. Es soll jedenfalls eine Pyramide sein, deren Seiten aus vier gleichgroßen, gleichseitigen Dreiecken bestehen.
Diese vier Dreiecke habe ich schon erzeugt und so zusammengestellt, dass sie die Pyramide bilde – sie sind aber noch separate Elemente.
Wie mache ich aus ihnen ein Element? (Das dann lediglich vier Vertices hat.)
Danke, schöne Grüße!
Ich möchte etwas bauen, was man wohl einen Tetraeder nennt. Es soll jedenfalls eine Pyramide sein, deren Seiten aus vier gleichgroßen, gleichseitigen Dreiecken bestehen.
Diese vier Dreiecke habe ich schon erzeugt und so zusammengestellt, dass sie die Pyramide bilde – sie sind aber noch separate Elemente.
Wie mache ich aus ihnen ein Element? (Das dann lediglich vier Vertices hat.)
Danke, schöne Grüße!

