21.01.2024, 02:33 PM
(Dieser Beitrag wurde zuletzt bearbeitet: 21.01.2024, 02:41 PM von Shark1705.)
Hallo zusammen,
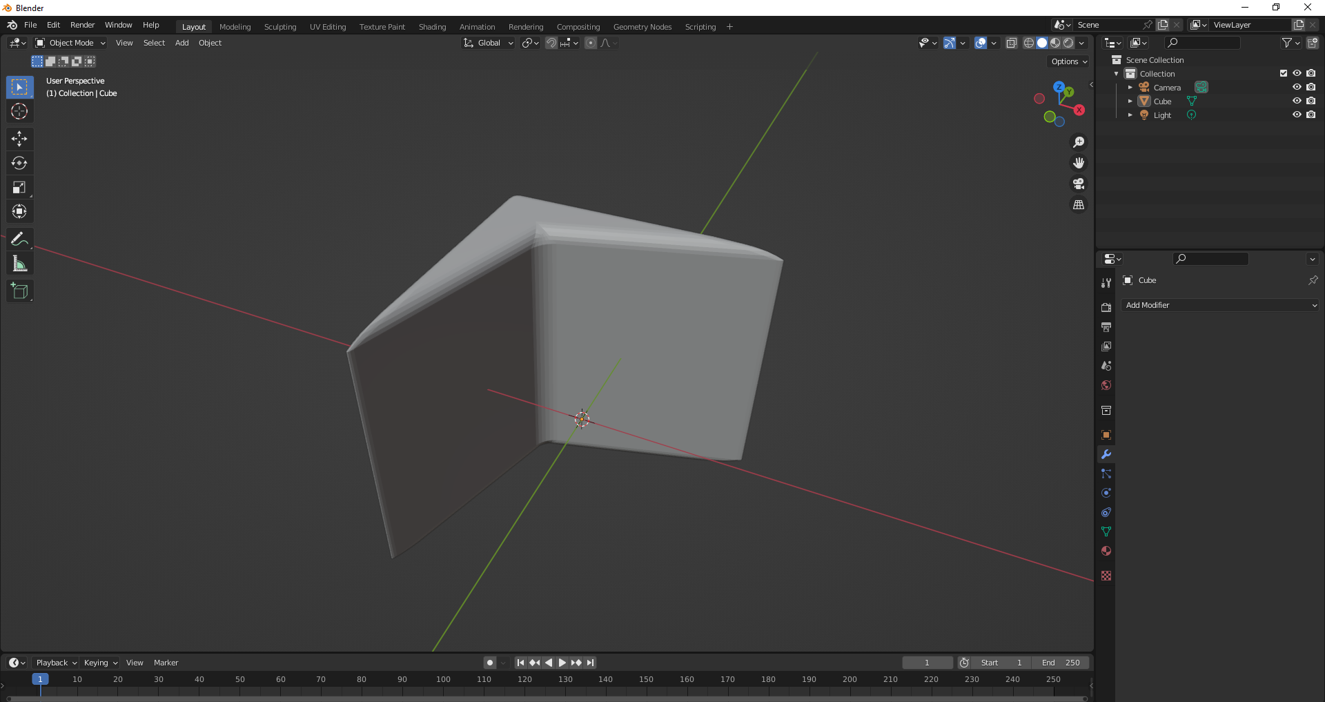
ich versuche mich gerade in Blender einzuarbeiten, scheitere aber schon an einer Kleinigkeit. Ich versuche Kanten abzurunden. Das funktioniert auch mit Außenkanten und dem Bevelling ohne Probleme, an dem Abrunden von Innenkanten scheitere ich jedoch.
Wenn ich Innenkanten auswähle, kann ich diese zwar nach Innen abrunden, jedoch müsste diese ja nach außen gehen, damit die beiden Flächen miteinander verbunden werden. Was mache ich hier verkehrt?
ich versuche mich gerade in Blender einzuarbeiten, scheitere aber schon an einer Kleinigkeit. Ich versuche Kanten abzurunden. Das funktioniert auch mit Außenkanten und dem Bevelling ohne Probleme, an dem Abrunden von Innenkanten scheitere ich jedoch.
Wenn ich Innenkanten auswähle, kann ich diese zwar nach Innen abrunden, jedoch müsste diese ja nach außen gehen, damit die beiden Flächen miteinander verbunden werden. Was mache ich hier verkehrt?

