11.09.2023, 04:13 PM
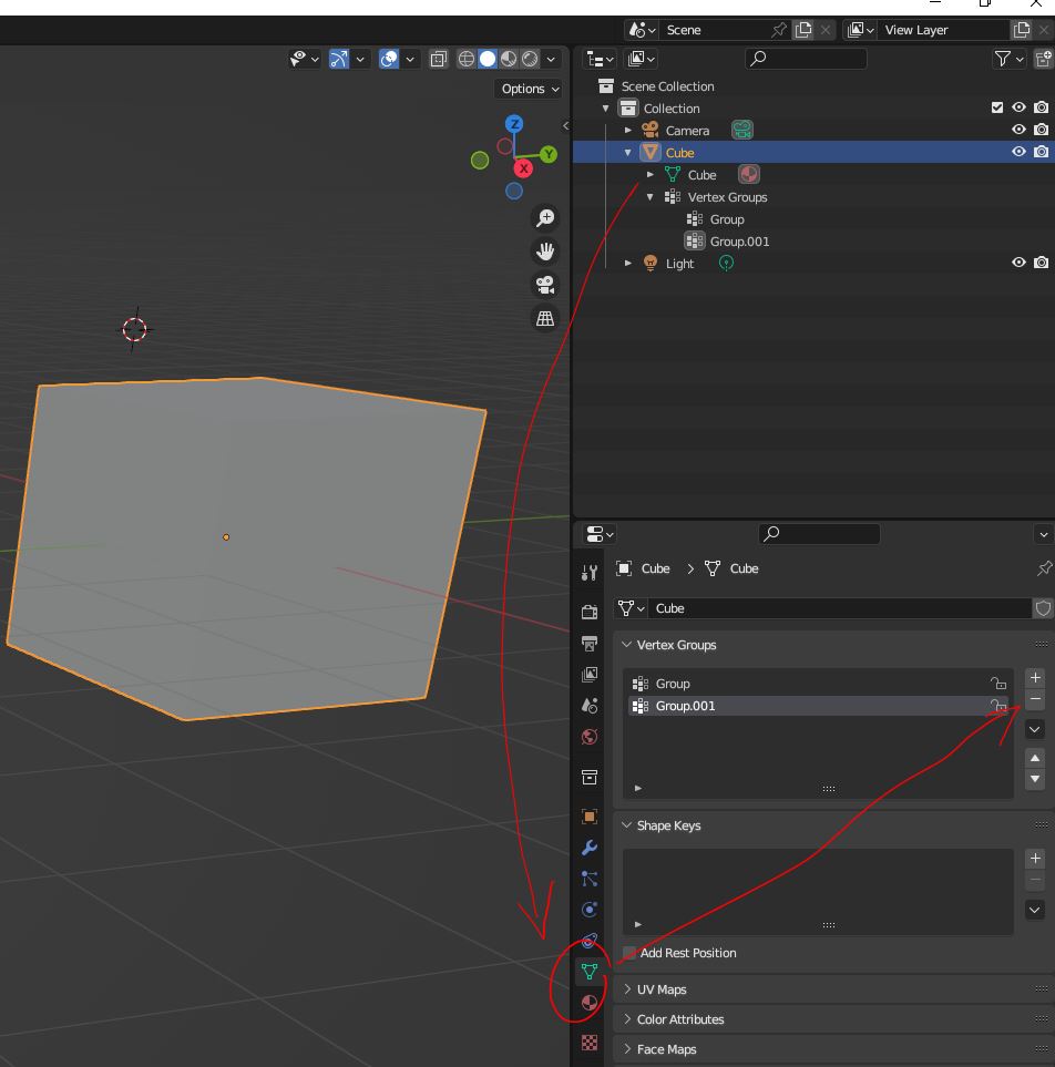
Ich habe mir aus einer anderen Blenderdatei eine Fingerkuppe ausgeliehen. Ich schaffe es nicht, die mitgeschleppten Punktgruppen, die im Outliner angezeigt werden, zu löschen. Das habe ich aber auch nicht in der Ursprungsdatei geschafft.
Kuppe.blend (Größe: 824.23 KB / Downloads: 301)
Wie werde ich die los?
Wie werde ich die los?

