27.04.2023, 08:14 PM
Hallo ihr Lieben,
ich absolviere gerade einen Anfängerkurs in Blender und seit gestern funktioniert gar nichts mehr.
Ich möchte einen einfachen Tisch modellieren und aktuell habe ich das Problem, dass bei mir weder die Funktion Extrude along normals noch der Bevel-Befehl korrekt ausgeführt werden.
Gestern habe ich zudem Probleme beim Setzen von Loop Cuts gehabt. Als ich zwei Cuts skalieren wollte entlang der y-Achse fing plötzlich das ganze Objekt an sich zu skalieren. Heute funktioniert es komischerweise dafür wieder.
Dafür kann ich aber keine Edge Loops mit Alt + Links mehr selecten sondern nur noch Faces.
Beim Auswählen eines Edges drücke ich Strg + B und anstatt diese sich abrundet entstehen mir irgendwelche abstrakten Formen, die in alle Richtungen springen.
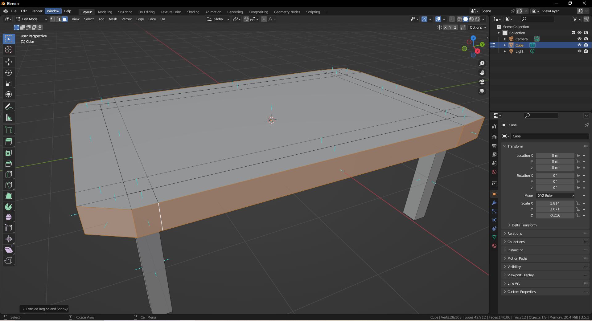
Beim Extrudieren entlang der Normals werden diese unterschiedlich vergrößert. (Siehe Anhang)
Ich bin mir ziemlich sicher, dass ich irgendetwas ausversehen aktiviert oder deaktiviert habe. Vorher hat alles einwandfrei funktioniert.
Hat jemand vielleicht eine Idee? Zurücksetzen auf Werkseinstellungen oder neu installieren hat leider nichts gebracht...
Liebe Grüße,
Luisa
ich absolviere gerade einen Anfängerkurs in Blender und seit gestern funktioniert gar nichts mehr.
Ich möchte einen einfachen Tisch modellieren und aktuell habe ich das Problem, dass bei mir weder die Funktion Extrude along normals noch der Bevel-Befehl korrekt ausgeführt werden.
Gestern habe ich zudem Probleme beim Setzen von Loop Cuts gehabt. Als ich zwei Cuts skalieren wollte entlang der y-Achse fing plötzlich das ganze Objekt an sich zu skalieren. Heute funktioniert es komischerweise dafür wieder.
Dafür kann ich aber keine Edge Loops mit Alt + Links mehr selecten sondern nur noch Faces.
Beim Auswählen eines Edges drücke ich Strg + B und anstatt diese sich abrundet entstehen mir irgendwelche abstrakten Formen, die in alle Richtungen springen.
Beim Extrudieren entlang der Normals werden diese unterschiedlich vergrößert. (Siehe Anhang)
Ich bin mir ziemlich sicher, dass ich irgendetwas ausversehen aktiviert oder deaktiviert habe. Vorher hat alles einwandfrei funktioniert.
Hat jemand vielleicht eine Idee? Zurücksetzen auf Werkseinstellungen oder neu installieren hat leider nichts gebracht...
Liebe Grüße,
Luisa


)