07.01.2025, 05:49 PM
(Dieser Beitrag wurde zuletzt bearbeitet: 07.01.2025, 06:03 PM von fritzchenmüller.)
Hallo allerseits,
auf der Suche nach Hilfe für Geometry Nodes habe ich euch entdeckt und hoffe, dass ihr mir weiterhelfen könnt.
Ich bin noch recht am Anfang, was Geometry Nodes angeht, deswegen erwartet bitte kein Profi-Verständnis. Ziel meiner Nodes ist folgendes: Ich baue gerade ein Baukastensystem für Fassadenelemente. Man wählt ein Element aus, bestimmt als Nächstes den Typ (Tor, Tür, Fenster), dann kontextspezifisch Unterkategorien wie Größe, Variante usw.
Meine Versuche scheitern damit, dass ich zwar per switch node meine Menüs erstellt habe und auch ein bisschen mit Integer/Equal & Co. herumprobiert habe, jedoch schaffe ich es nicht, eine Abhängigkeit zwischen Haupt- und Unterkategorien zu erzeugen.
Anbei eine Visualisierung, wie es sein sollte:
Wie man sieht, möchte ich z.B. Typ > Tür > "Größe = 200x400" und "Stil = Variante 1" auswählen.
Könnt ihr mir mit dem Nudelsalat helfen? Das Bildschirmfoto wird wenig helfen, da ich nach x Versuchen im bestehenden Chaos abgebrochen habe.
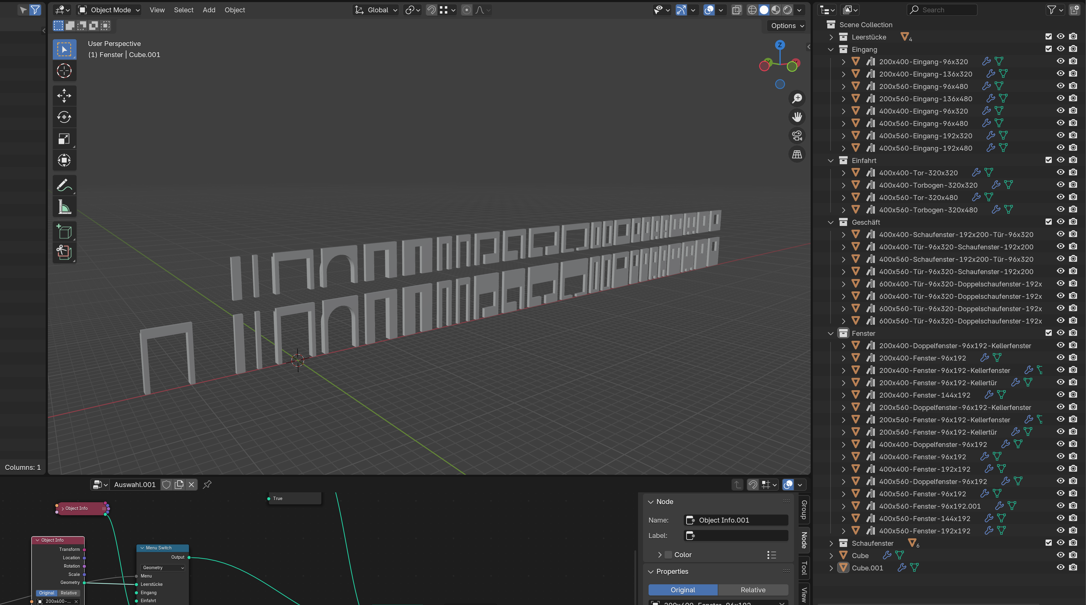
Edit: Hier noch, wie der Baukasten aktuell aussieht:
auf der Suche nach Hilfe für Geometry Nodes habe ich euch entdeckt und hoffe, dass ihr mir weiterhelfen könnt.
Ich bin noch recht am Anfang, was Geometry Nodes angeht, deswegen erwartet bitte kein Profi-Verständnis. Ziel meiner Nodes ist folgendes: Ich baue gerade ein Baukastensystem für Fassadenelemente. Man wählt ein Element aus, bestimmt als Nächstes den Typ (Tor, Tür, Fenster), dann kontextspezifisch Unterkategorien wie Größe, Variante usw.
Meine Versuche scheitern damit, dass ich zwar per switch node meine Menüs erstellt habe und auch ein bisschen mit Integer/Equal & Co. herumprobiert habe, jedoch schaffe ich es nicht, eine Abhängigkeit zwischen Haupt- und Unterkategorien zu erzeugen.
Anbei eine Visualisierung, wie es sein sollte:
Wie man sieht, möchte ich z.B. Typ > Tür > "Größe = 200x400" und "Stil = Variante 1" auswählen.
Könnt ihr mir mit dem Nudelsalat helfen? Das Bildschirmfoto wird wenig helfen, da ich nach x Versuchen im bestehenden Chaos abgebrochen habe.
Edit: Hier noch, wie der Baukasten aktuell aussieht:

