Blenderforum
Exakte Abrundung wie zu schaffen? - Druckversion

+- Blenderforum (https://blender-forum.de/forum)
+-- Forum: Blender Hilfe (https://blender-forum.de/forum/forumdisplay.php?fid=4)
+--- Forum: Support (https://blender-forum.de/forum/forumdisplay.php?fid=5)
+--- Thema: Exakte Abrundung wie zu schaffen? (/showthread.php?tid=506)

Seiten: 1 2


Exakte Abrundung wie zu schaffen? - Idefix - 08.02.2024

Hallo Experten,
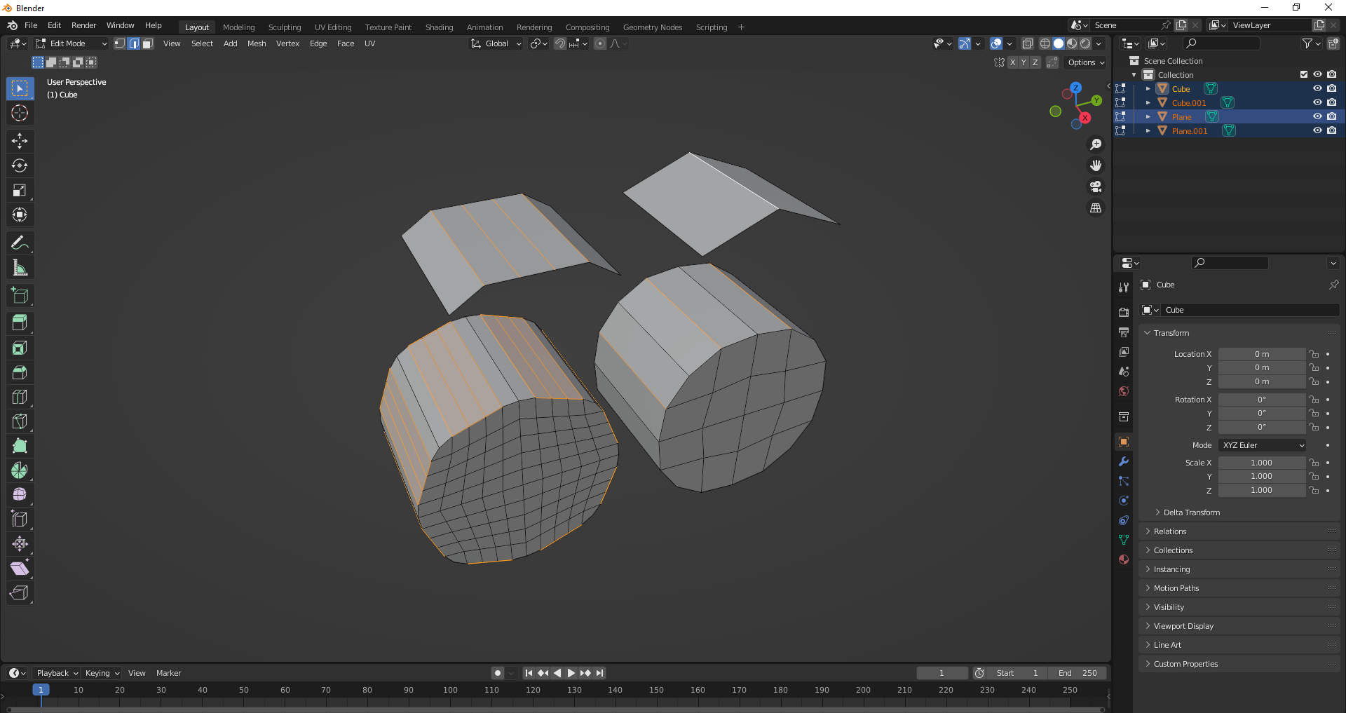
habe im Objekt zur exakten Abrundung ausreichend Edges und Verticals.
Blender beachtet die kleinen Flächen nicht. Shade Smooth gleicht das nicht aus.
Das Objekt bleibt kantig. Wird auch so gerendert. 

Was ist zu tun, dass Blender die Flächen nicht wie im Bild dargestellt zusammenzieht, sondern jede einzeln zur exakten Rundung beachtet?

   


RE: Exakte Abrundung wie zu schaffen? - Mikorsky.S.92 - 08.02.2024

Moin, ja also genug Teilungen hast du ja pro Fläche, aber diese 7 stk. zwischen den Eckpunkten/Winkeländerung müssen der Rundung angepasst sein. Ich würde weniger cuts auf's Model packen und diese dafür auch der Rundung angleichen (wenn's nicht auffällt - kommt immer darauf an was man erstellen möchte). Andernfalls mehr cuts für eine bessere Optik jedoch mehr Aufwand.

Und noch etwas: Wenn zwei Kanten zu dicht aneinander liegen gibt das ebenfalls eine ''Scharfe Kante/Rundung''. Auf ~gleichmäßigen abständen sollte
man achten (Ich liste gerade so auf was mir dazu noch einfällt Lächeln )

PS: wenn das Shade Smooth manchmal komisch wirkt und dann Spiegelungen seltsam erscheinen, z.B bei einer Zylinder Form, dann kann das auf das Scaling zurückzuführen sein. Du kannst oben links im Object-Menü auf ''Accept-Scaling'' klicken um alles wieder auf 1.000 zu resetten (Wert des 3D Objects findet man in der Bearbeitungs-Tabelle wo Rotation und Position auch zu finden sind). Jetzt kommen zumindest keine verzerrten Spiegelungen mehr. (Ich überprüfe das jetzt immer weil es schon etliche Probleme behoben hat)


RE: Exakte Abrundung wie zu schaffen? - Idefix - 08.02.2024

Hallo Mikorsky.S.92

... aber diese 7 stk. zwischen den Eckpunkten/Winkeländerung müssen der Rundung angepasst sein.
Könntes du mir erklären, welche Schritte zur Behebung genau gemacht werden sollen?
Bin noch nicht ganz Blender fit. Aber lernfähig Lächeln

Die Skalierung setze ich so wie du standardmäßig auf 1.000 zurück.


RE: Exakte Abrundung wie zu schaffen? - Mikorsky.S.92 - 08.02.2024

Moin, 

Nehmen wir an eine 1 währe die rechte und linke Seite deiner Fläche und eine 0 ein Cut deiner Fläche in der Mitte (Mann kann sich auch ein Blatt Papier vorstellen mit einem Strich in der Mitte). So kann eine Rundung entstehen bei 1 0 1 wenn die 0 höher liegt als die beiden 1er, jedoch nicht bei 1 0 0 0 0 1. denn zwischen den vieren 0 / Cuts beträgt der Winkel 0° (Der Strich in der Mitte muss hochgehoben werden damit das Papier eine Biegung bekommt, hasst du aber 4 Striche und hebst diese gleich an hast du wieder eine gerade Fläche in der Mitte) Grinsen .


Ne jetzt im ernst, ich meine du musst die Kannten anheben um einen Winkel zu bekommen. Man kann keine runde Form mit einer geraden Fläche erschaffen.

   


RE: Exakte Abrundung wie zu schaffen? - Idefix - 09.02.2024

Danke für den verständlichen Hinweis zur Ursache.

Das Projekt wurde mit einer SVG Datei importiert, vor der Bearbeitung bereinigt und mehr verticals zugefügt.
Blender sollte doch die verticals erkennen und automatisch die Rundung 0101... erstellen?

Ich bräuchte eine Anleitung wie das aufgezeigte Problem richtiggestellt bzw. ausgeführt werden soll, dass Blender die 010101... automatisch und damit die exakte Rundung berechnet.
Das manuell hinzubiegen wäre in Angesicht der Menge ein riesen Aufwand. (40 unterschiedliche einzel Bogenprojekte)
Hinweis: Auf den Kanten in dem Objekt macht Blender das mit dem Bevel richtig!


RE: Exakte Abrundung wie zu schaffen? - Idefix - 09.02.2024

Update:
Dürfte nicht an meinem Objekt selbst liegen.
Das Phänomen tritt auch auf, wenn direkt mit Blender der Mesh-Kreis oder Zylinder zugefügt wird.
Wird ein Zylinder erstellt, können während der Erstellung die "Punkte" (DE-Version) zugefügt werden. Dann funktioniert die Flächenzuweisung automatisch.
Wird der Zylinder erstellt und nachträglich mit "Unterteilen" Punkte hinzugefügt, bleiben die Flächen unangepasst. 
Eine Funktion "Aktualisieren" sehe ich im Augenblich nicht.
Hoffe die Darstellung ist verständlich formuliert.

Denke es liegt an einer Einstellung, Zuweisung, Aktuallisierung


RE: Exakte Abrundung wie zu schaffen? - TripTilt - 09.02.2024

(09.02.2024, 11:01 AM)Idefix schrieb: Danke für den verständlichen Hinweis zur Ursache.

Das Projekt wurde mit einer SVG Datei importiert, vor der Bearbeitung bereinigt und mehr verticals zugefügt.
Blender sollte doch die verticals erkennen und automatisch die Rundung 0101... erstellen?

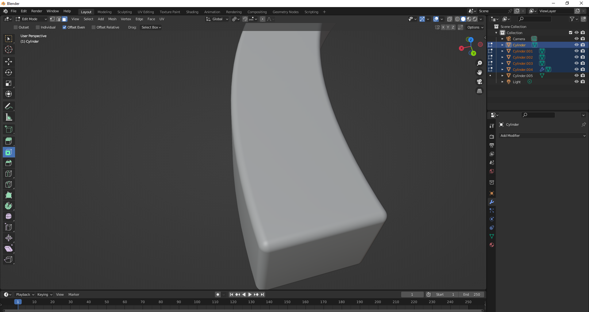
Also du bist schon auf dem richtigen Weg, das kann blender und nennt sich subdivison surface und kommt als modifier. Dazu brauchst du gar nicht so viele cuts die alle die selbe höhe anzeigen. Der subsurf modifier interpoliert alle werte und fügt dazwischen mehr vertices und mehr kanten ein damit es rund wird. wenn die aber alle schon gleich hoch sind fügt blender kanten auf der selben höhe ein, das bringt nix...
ich glaube ein Bild sagt mehr als 1000 Worte hier mal n BIld, 
1) ganz rechts hinten ist der bereits zerschnittene Zylinder mit 6 seiten und noch weiteren gleichhohen cuts die interpoliert blender genau dazwischen, also flach und nicht rund
2) kein Subsurf
3)der zylinder mit subdivison surface modifier lvl2
4) identisch 5) der zylinder mit helfer Kanten, die rundungen werden interpoliert und die kanten mit mehr geometrie an der kante werden geschützt.

alle außer nr 2 mit shade smooth shading


RE: Exakte Abrundung wie zu schaffen? - Mikorsky.S.92 - 09.02.2024

Hi, ich denke auch das es eine Einstellung sein könnte... Wenn du Maus rechts Klick im Menü, Shade Smooth aktivierst, kommt dann unten links ein kleines Fenster? Ich benutze Blender v3.3, aber ich denke das werden die wohl kaum geändert haben. Jedenfalls in diesem Fenster können einmal der Winkel geändert werden der ''Rund'' sein soll, und es gibt dort bei mir auch ein Kästchen welches Auto Smooth aktiviert. Wenn Auto Smooth aktiv ist und der eingestellte Winkel darunter klein ist z.B 5,7° dann werden die Flächen nicht gerundet...  Nur bin ich mir nicht sicher ob dies dein Problem sein wird.

          

Oh, falls es um ''Runden mit einem Tool'' geht bin ich auf nem' falschen Dampfer wahrscheinlich. Ich nutze diese eher selten.


RE: Exakte Abrundung wie zu schaffen? - Idefix - 10.02.2024

Danke für eure tolle Bemühung und weiterführenden Unterstützung!
Mache mich gleich ans Werk und berichte hier über das erzielte Ergebnis.


RE: Exakte Abrundung wie zu schaffen? - Idefix - 10.02.2024

@TripTilt
Der subsurf modifier ist schon super. Ist so ein Bogen damit machbar?
Ist für mich Newbie nicht ganz so einfach muss mich zum Thema erst einleben.

@Mikorsky.S.92
Bei der Shade Smooth Anwendung besteht auch bei der 4.0.2 die Möglichkeit der Winkelverstellung.
Damit sieht die Fläche nun gut aus, Kanten (bevel)  verändet sich jedoch nicht und bleiben eckig.

Daher mein Versuch - back to the roots -  und habe die grundlegende 2D (Kurve) für den Bogen herangenommen. Ohne smash.
Und schon hier wir die Problematik sichtbar. Ausreichende Vert. für die Rundung vorhanden.
Blender berücksichtigt einige nicht und erzeugt in die Rundung Ecken. Das sollte doch so nicht sein. Oder?


Vezweifle langsam ..., kämpfe mich aber durch ...

   


RE: Exakte Abrundung wie zu schaffen? - Mikorsky.S.92 - 10.02.2024

Moin, ALSO:



Ich mache das immer so: Da ich auch noch nicht die größte Erfahrung mit den ganzen Modifiers habe, erstelle ich alles was geht aus den Grundsteinen einer Form. Bei so einem Halbbogen währe das also ein Kreis/Zylinder. Also geh doch so vor:



1. Zylinder              Erstelle einen Zylinder -> stelle die Kantenteilung sehr hoch um eine Optisch runde Form zu erhalten (in meinem Bild sind das 200)

2. Inset                  Inset eine der Kreisflächen um auch Teilungen am Bogenrand zu bekommen (so weit wie der Bogen breit sein soll)

3. Flächenwahl        Wähle nun alle Flächen aus die dem Bogen zugehöhren sollen in meinem Bild ist das 1/4 -> Schneide diese nun aus

4. Extrude              Extrude um eine 3D Form aus der Fläche zu kriegen (so weit wie der Bogen tief sein soll)

5. Bevel                 Bevel Modifier, ich habe die Teilung erhöht um auch rundere Kanten zu erhalten

6. Shade Smooth    Jetzt kannst du Shade Smooth aktivieren und hast einen schönen Bogen.



            



So mache ich das zurzeit. Hoffe es hilft dir auch zu einem guten Ergebnis!



MfG Mikorsky.


RE: Exakte Abrundung wie zu schaffen? - TripTilt - 10.02.2024

in der zwischenzeit ist schon ein beitrag passiert, so in etwa mache ich das auch, video anbei...


RE: Exakte Abrundung wie zu schaffen? - Idefix - 11.02.2024

Guten Morgen liebe Leute,
vorerst vielen Dank für die verständliche Konstruktionserklärung. Konnte einiges davon mitnehmen.
Inzwischen habe ich mir dieses Tutorial auf YouTube dazu angesehen Smoothing & Hard Edges
Ist mir im Verständnis derzeit noch etwas zu hoch. Bitte um Anfängernachsicht.

Zum Thema
Die Herausforderung besteht aus unterschiedlichen Gründen darin, den vorliegenden Kurvenimport zum sauberen Objekt zu generieren.
Funktioniert wie in der Abbildung zuvor zu sehen soweit, bis auf die leicht eckige und unsaubere Bogenrundung.
Meiner Ansicht übersehe ich eine Kleinigkeit, welche die Bogenkanten nicht perfekt rund aussehen lässt.
Die Bevel Kantenabrundung passt auf beiden Seiten.

Zum Reproduzieren befindet sich in der angefügten Datei das auf 1.000 skalierte 2D Ausgangsmaterial
Das müsste doch zu schaffen sein Freudig Lächeln

.blend   Bogen-2D-blender-forum.blend (Größe: 880.38 KB / Downloads: 334)


RE: Exakte Abrundung wie zu schaffen? - Mikorsky.S.92 - 11.02.2024

Lol, komischerweise crashed mein Blender beim versuch die Datei zu öffnen...


RE: Exakte Abrundung wie zu schaffen? - Idefix - 11.02.2024

Ist mit der Ver 4.0.2 erstellt. Hast du diese Version in Verwendung?
Vielleicht wurde die Datei bei der Übetragung beschädigt.
Sicherheitshalber stelle ich die Datei gezippt rein.


.zip   Bogen-2D-blender-forum.zip (Größe: 100.95 KB / Downloads: 246)