Blenderforum
Frage Bevel bleibt flach... - Druckversion

+- Blenderforum (https://blender-forum.de/forum)
+-- Forum: Blender Hilfe (https://blender-forum.de/forum/forumdisplay.php?fid=4)
+--- Forum: Support (https://blender-forum.de/forum/forumdisplay.php?fid=5)
+--- Thema: Frage Bevel bleibt flach... (/showthread.php?tid=458)



Bevel bleibt flach... - Spike1977 - 03.01.2024

Hi.
Bin neu in Blender und komme von LightWave 3D 11 wo von ich langsam die faxen dicke habe...
10 Jahre LightWave und jetzt will ich Blender...
In LightWave heisst es "Rounder" und in Blender heisst es "Bevel" in LightWave gibt es "Bevel" und "Rounder" und beide unterscheiden sich etwas...
Also Bevel...
Bevel bleibt flach "warum!?!"
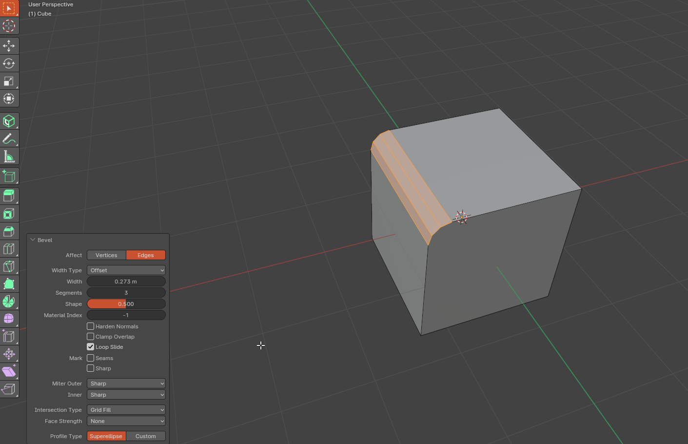
1. Polygon ausgewählt
2. Bevel aktiviert
3. Bevel erzeugt auf Polygon
4. Polygon bleibt aber flach
5. Das Gitter zeigt Bevel an also ist das Bevel drin oder drauf aber Polygon ist und bleibt flach
warum?


RE: Bevel bleibt flach... - JackNess - 14.01.2024

Hi Spike,

hast du ein Screenshot von deinem flachen Bevel???

   

Meine Vorgehensweise hier: makiere Edges welche bevel bekommen sollen, dann strg+b, mit der Maus ziehen bis dein Ziel erreicht ist, damit entsteht das Bevel Fenster ( unten links)
da kannst due einstellungen vornehmen.

oder einfach über rechts in den Modifiers auf Bevel gehen und dort dasm setup durchführen.


Ist es das was du gesucht hast??


RE: Bevel bleibt flach... - Ephraim - 14.01.2024

Bevel math probleme, wenn die Skalierung nicht angewandt wurde. Einfach mal im Objekt Mode mit Strg+A -> Rotation & Scale anwenden, evtl. Geht es dann schon.
LG,
Ephraim.