Blenderforum
Frage Ich will gerne die Wände einer STL Datei dicker machen - Druckversion

+- Blenderforum (https://blender-forum.de/forum)
+-- Forum: Blender Hilfe (https://blender-forum.de/forum/forumdisplay.php?fid=4)
+--- Forum: Support (https://blender-forum.de/forum/forumdisplay.php?fid=5)
+--- Thema: Frage Ich will gerne die Wände einer STL Datei dicker machen (/showthread.php?tid=1111)



Ich will gerne die Wände einer STL Datei dicker machen - tkroman.tk - 28.09.2025

Hallo zusammen,

ich bin leider ein Blender Anfänger und habe bisher noch nichts mit Blender gemacht. Ich würde gerne von einer STL Datei die Wände dicker machen.
Anbei habe ich die Blender Datei hochgeladen in der ich die STL Datei importiert habe. Das erste Problem das ich habe ist schonmal das ich die STL Datei in Blender nicht sehen kann ?.
Die nächste Frage ist wie kann man die Wänder der STL Datei dicker machen?

Vielen Dank für die Hilfe

Gruß


RE: Ich will gerne die Wände einer STL Datei dicker machen - DirtyLittleHelper - 28.09.2025

Hallo! 
Zur ersten Frage...

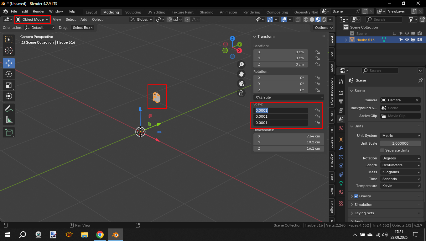
Die importierte .stl Datei ist einfach nur zu groß.
Wenn du dir die Item Properties anschaust, stellst du fest, dass Dein Modell über einen Kilometer groß ist.
Skaliere einfach das Modell herunter... und vergiss nicht danach den Scale zu "apply´en" (oder Rotation & Scale wie ich es bevorzuge)
Schau mal hier:
   
   
   

Im Anhang findest du eine modifizierte .blend Datei.

Vielleicht wäre somit der erste Teil deiner Fragen beantwortet.

Gruß


RE: Ich will gerne die Wände einer STL Datei dicker machen - tkroman.tk - 02.10.2025

Hallo
Vielen Dank für die Hilfe Lächeln
Jetzt bin ich schon mal einen rießen Schritt weiter
Danke Lächeln