Blenderforum
Frage Seite einer Box kippen - Druckversion

+- Blenderforum (https://blender-forum.de/forum)
+-- Forum: Blender Hilfe (https://blender-forum.de/forum/forumdisplay.php?fid=4)
+--- Forum: Support (https://blender-forum.de/forum/forumdisplay.php?fid=5)
+--- Thema: Frage Seite einer Box kippen (/showthread.php?tid=1020)



Seite einer Box kippen - Isegrimm - 14.07.2025

Hallo zusammen ...

Ich bin in Blender ein relativer Newbie. Lächeln

Ich mache seit einiger Zeit 3D-Druck und nutzte dafür vornehmlich Fusion und C4D, will aber jetzt auf Blender umsteigen ... und hab mir schon diverse Tutorials im Netz verinnerlicht.

Nur zu meinem Problem habe ich nichts entsprechendes gefunden. Traurig 

Konstruiert werden soll:

Eine Box mit:

X = 80mm
Y = 150mm (Boden, aussen)
Z = 30mm

... mit einer Wandstärke von 3mm.

Die Box selbst habe ich über die Modifikation des üblichen 'Quaders' und einem 'inset' auf der oberen Fläche erreicht, bei dem ich die Wandstärke eingab und diese Fläche dann um 27mm negativ extrudierte.

Soweit so gut.

Die Box soll später zwischen zwei Stützbalken eines Fachwerks (als Ablage) eingesetzt werden, von denen einer lotrecht ... der andere aber einen Winkel von 33° hat.

Eine Stirnseite der Box müsste also um 33° geneigt werden, so dass ein Hohlkörper entsteht, der dort genau hineinpasst.

Und das ist auch mein Problem.

Wie schaffe ich es, die eine Seite exakt um diesen Winkel zu kippen, ohne die geschlossene Form des Hohlkörpers zu verlieren?


RE: Seite einer Box kippen - Malthea - 14.07.2025

Hallo,

ich würde die Box aus einer Fläche heraus modellieren:

- add Mesh -> Plane

- numpad 7 für die Draufsicht

- von Hand die richtigen Dimensionen eintragen und sicherheitshalber um 180 Grad um die y-Achse drehen, damit später die Flächennormalen nach außen zeigen

   

- Im Object-Menue auf Apply und die Transformationen / Rotationen anwenden (alle Scales auf 1 und alle Rotationen auf 0)

   

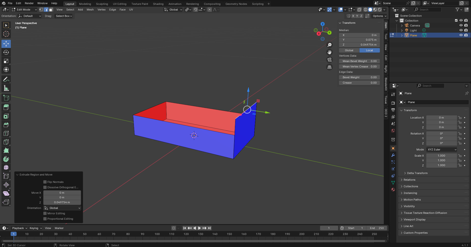
- Im Edit-Mode (tab-Taste) den Edge-Mode auswählen und die 3 Kanten auswählen, die senkrecht nach oben gehen sollen

- Taste e (extrudieren) und rechte Maustaste (die Kanten flippen zurück)

- Taste g (grab), z (für die z-Achse) und die Höhe eintippen (ich habe Meter als Einstellung - also 0.03)

   

- dann das gleiche für die letzte Seite (Kante auswählen, extrudieren und in z-Richtung grabben - darauf achten, dass diese Fläche höher ist als die anderen 3 senkrechten Flächen)

   

- die untere Kante auswählen und mit Shift-s und dann Taste 2 den 3D-Cursor in die Mitte der Kante setzen (mit shift-c kann man ihn wieder in den Ursprung setzen).

- den Pivot Point auf 3D Cursor setzen

   

- die gesamte Fläche auswählen und mit r (rotate) x (um die x-Achse) Gradzahl (in meinem Fall -33) drehen

- die obere Kante auswählen, auf Edge Slide setzen und den z-Wert auf die gewünschten 0.03m bringen (nicht eintippen, das verändert den Winkel)

   

- den Pivot auf Individual Origins, den Select-Mode auf Vertice stellen und die zusammen gehörenden Vertices mit m (merge) und je nach der Reihenfolge der Selektierung at first bzw at last auswählen

   

- dann die 4 oberen Vertices auswählen und durch f eine Fläche erzeugen

- im Modifier-Panel den Solidify-Modifier auswählen

   

- und dort die gewünschte Dicke einstellen. Nach dem Apply des Modifiers im Object-Mode sollte alles druckbereit sein.

   


RE: Seite einer Box kippen - Isegrimm - 14.07.2025

Hi Malthea ...

Erstmal Danke für die Antwort ... und das ausführliche 'Tutorial'. Lächeln

Das zeigt mir schon mal, dass ich völlig auf dem falschen Dampfer mit meinen Versuchen war. Ich werde das morgen mal nacharbeiten und dann berichten.


RE: Seite einer Box kippen - Malthea - 14.07.2025

Der oben aufgezeigte Weg ist nur ein möglicher.

Wenn dein Winkel in Gon angegeben ist und pi mal Daumen ausreicht, geht es viel einfacher:

Zuerst den Cube mit den passenden Maßen. Dann einen gefüllten Kreis mit 12 Eckpunkten einfügen, aufrecht stellen und in der isometrischen Ansicht (1 oder 3 numpad) so positionieren, dass dessen Ursprung in Flucht mit der unteren Kante des Würfels ist. Im Edit-Mode in der isometrischen Ansicht die obere Kante mit dem Move Werkzeug soweit in x- bzw y-Richtung verschieben, dass es zur Deckung mit der passenden Edge im Kreis kommt. Und den Solidify-Modifier nicht vergessen ;-)

   


RE: Seite einer Box kippen - troggel - 19.07.2025

Ich glaube nicht, dass sein Winkel in Gon angegeben ist.

Andere Lösung - Ich würde schlicht und einfach mal ein wenig Trigonometrie rechnen und die Punkte dann setzen. Mit dem guten, alten tangens hast du den Versatz sofort auf alle gewünschten Nachkommastellen genau.